8月31日,2022第十届未来设计师·全国高校数字艺术设计大赛(NCDA)全国总决赛获奖结果公布,由服装工程与设计学院教师王双、唐莹指导的学生何小和同学作品《Lierance(纯爱)》获全国总决赛学生组二等奖。
本届大赛吸引全国1513所高校参赛,共征集164316幅作品,以省、自治区、直辖市为单位设立29个赛区。39所985、一流大学参赛,参赛率达92.85%,教育部第四轮设计学学科评估B以上共28所高校100%参赛,C-以上共65所高校中的64所参赛。
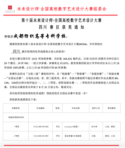
参赛作品经过“五轮三级”赛制的评审,从校级赛、资格赛、省级初赛、省级决赛到全国总决赛,分别决出校、省、国三级奖项。其中,省级决赛按照不超过各赛区作品总数的8%、12%、15%的比例,分别评选出一、二、三等奖。获得省级决赛一、二等奖的作品进入全国总决赛。此前,在该赛项的省级决赛中,我校喜获四川赛区五个奖项,其中一等奖1项、二等奖3项、三等奖1项,并获得省级优秀组织单位称号。



本次大赛优异成绩的获得,离不开陈列专业教师团队的辛勤付出。整个暑假,王双、唐莹两位教师不辞辛苦,加班加点给学生进行指导。一次次的视频会议修改方案,连续不停地拟赛培训,功夫不负有心人,最终获得了服装与服饰专业陈列方向的历史最好成绩。
“以赛促建、以赛促教、以赛促学”。学校作为全国纺织服装行业1+X证书制度试点“岗课赛证”融通职教联盟会员单位,四川省轻工纺织类职业技能等级证书联盟牵头单位,四川省服装陈列设计职业技能考核站点,借力服装陈列设计“1+X”证书试点的推进,进一步以点带面,积极促进着学校的建设、教师的培养、学生的发展。服装学院在双高建设的过程中,不断加大教学改革力度,深入推进“岗、赛、课、证”融通,坚持把技能大赛作为深化教育教学改革、创新人才培养模式、提高人才培养质量和提升学生就业质量的重要平台和抓手。此次成绩的获得,体现了服装学院准确把握服装行业需求,深化职业教育教学改革,实施“课、赛、教”一体化管理,培养高质量高素质应用型人才取得的成效。