4月18日下午,在第28个世界读书日即将到来之际,以“AI赋能·智慧学习”为主题的成纺读书月活动开幕式在学校图书馆广场举行。副校长李明富、图信中心主任李鹏、智能制造与装备学院院长罗纲、校团委副书记徐瑾、党委宣传统战部副部长王歆、图信中心副主任钟丽平以及来自全校各学院的300多名师生代表参加活动。开幕式由郑巧主持。

李明富致辞,并宣布2023年“AI赋能·智慧学习”读书月系列活动正式开幕。他向全校热爱读书的老师和同学们致以属于读书人的节日问候,希望大家以提高创新能力为学习目标,使自己不断走在智能时代的前沿。他指出,我们处在一个前所未有的变革时代,必须使自己的知识更新跟得上信息化的浪潮,才不会产生本领不足、本领恐慌的问题。他强调,图书馆是一所大学重要的文化阵地,拥有丰富的馆藏图书文献和海量的电子数字文献资源,图书馆开展的阅读推广活动很有意义,希望同学们积极参与各项活动,在阅读中收获成长。

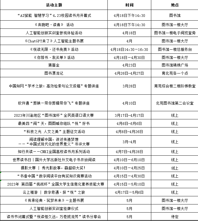
李鹏介绍了本次读书月系列活动的主题和内容。为配合学校“数字成纺、智慧成纺”建设行动,结合当下席卷全球的人工智能科技浪潮,今年的读书月系列活动以人工智能技术与智慧学习为主题,希望通过活动引发大家关于对数字技术发展以及人工智能时代如何读书、如何学习的深层次思考,正如活动标语所写“人工智能知无极,智慧学习向未来”。

开幕式上为2022年度“阅读之星”获奖者颁发了奖状。服装工程211班张昱菡同学作为获奖代表分享了自己的心得体会。

开幕式现场还特意准备了人工智能创新实训室参观体验活动,让同学们从更近的距离接触人工智能的实践运用,从而激发大家对相关知识的兴趣。

本次读书月,图信中心积极配合四川省高校图工委组织的第六届“悦读新时代:四川高校阅读文化节”活动,校外邀请各大电子图书、数字资源数据库等知识服务厂商,校内联合宣传统战部、校团委、智能制造与装备学院,将举办一系列活动,时间将从4月持续到5月。活动分为线上线下两个部分,线上活动包括“科技之光,人文之美”主题征文等活动,线下则将开展“奔跑吧·读者”等活动,旨在以多种形式的活动引导读者关注展现人工智能时代教育的创新和“学习的革命”,鼓励读者进行关于未来科技、未来学习的思考,同时进一步营造校园书香氛围,形成“多读书、读好书、善读书”的校园文明风尚。
